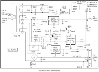
Power supply secondary
side and scanning section troubleshooting – circuit description
SONY KV27FV15, KV32FV15, KV32FS10, KV32XBR250, KV36XBR250, KV32FV15, KV36FV15, KV36FS10
Secondary Voltages
+135 Volts
The
signal from the winding of T605/10 and 11 is applied across D643 Bridge
Rectifier and C643 and L642 filter the rectified voltage. D648 is a 150-volt
zener diode that will limit the voltage to 150 volts in case of a failure that
causes the B+ to rise. This voltage is then sent through R652 and output from
the G board at CN641/1 and 2. The voltage is used on the G board by the
protection and regulation circuits and is also used to produce the +33 volt
line on the A board.
+12
Volts
D651
and D652 rectify the signal from T605/7 and 8. This voltage is filtered by C658
and input to IC650 12-Volt Regulator. IC650 outputs a regulated 12 volts that
is filtered by C661 and output from the G board at CN641/8.
+9
Volts
The
signal from T605/7 and 8 is applied to D642 through two similar parallel networks
consisting of L650 and R670, and L651 and R670. This rectified voltage is then
applied to the input of IC641 9-Volt Regulator. The output of this IC outputs
9.6 volts to L652 and also to CN641/6 and 7.
The voltage is 9.6
instead of 9 because D647 is connected between the ground pin of IC641 9 Volt
Regulator and ground.
+9
Volt Protections
The
+9 volt line also is monitored for OCP. Using the voltage drop across R680,
R681 and R644 to control the conduction of Q649 does this. When the amount of
current drawn on the 9 volt line is sufficient to cause Q649 to conduct, Q650
will be turned ON. This places a LOW on the inhibit line of IC641 9 Volt
Regulator. When there is a LOW present at this pin, the output of IC641 is
disabled.
+5
Volts
The
+5 volt line will not be discussed since it is not used in the set.
Audio
B+
The
signal from T605/5 and 6 is applied to D641 Bridge Rectifier. The negative side
of D641 is connected through R643 to ground; therefore the Audio B+ floats
slightly above ground level. The voltage output from D641 is filtered by C641
and then sent to CN642/1 and 2 unregulated. The audio B+ is used only by the
Audio Output Amplifier IC1461 located on the AK board. One step in
troubleshooting a set that is shut down is to disconnect CN642. If the set
still operates, then replace IC1461 Audio Output. Be sure to discharge the
voltage at CN642/1 and 2 before reattaching the connector to CN642.
Flyback Secondary
Voltages Distribution
The
following voltages are scan derived. This means that some windings of the
flyback transformer have their signals rectified to create additional power
supply lines:
200 Volts C Board IC1701 CRT Amp
+12 Volts A Board IC501 Pin Control, IC561 V Out
-15 Volts IC501 Pin Control, IC561 V Out, Q511 Pin Drive, WA Board IC961 N/S
Amp
The scan-derived supplies are developed when the output from Q502 H Out is
input to T503 Flyback Transformer. This signal is used to create the boosted B+
(+200) on the primary side and the +12 and –15 volts on the secondary side. The
signal from T503/4 is sent through R553 and rectified by D534. This voltage is
output from CN503/5 on the A board to CN503 on the C board. This voltage is
used to supply IC1761 CRT Amp on the C board. This connector can be
disconnected to check to see if the problem is with IC1761 CRT Amp.
The +12 volt line is
derived from the signal at T503/9. It is sent through R537 and rectified by
D531. In the event that a short occurs on this line, R537 may open. Since the
vertical output is supplied by this line, R537 should always be checked if a
vertical output failure is suspected.
The -15 volt line is derived from the signal at T503/7. It is sent through R536
and rectified by D530. In the event that a short occurs on this line, R536 may open. Since the vertical output is
supplied by this line, R536 should always be checked if a vertical output
failure is suspected.
In addition to the scan derived supply voltages, T503 Flyback Transformer also
develops heater voltage from T503/5. T503 also develops high voltage, focus
voltage and ABL [Automatic Brightness Limiter]
The table below describes
various symptoms that can occur if there is a short on any of the power supply
lines. These types of problems occur when major components being supplied fail
by shorting. An example would be if the audio amp were to fail the set might
shut down as if the Audio B+ line were shorted.
Many
times observing all the symptoms can lead you towards the correct failed
component or problem. All of your senses should be used when troubleshooting.
What you see, hear and smell can often lead you to quick fix
Power Supply Protection
There are three different
circuits that can activate the protection latch.
One is the OCP (Over Current Protection) for the +135 volt line. The other two
are related to the voltage from T605/3 Foldback Winding. When one of these
circuits activates the latch, RY600 is turned OFF. This disconnects the AC from
the circuit that develops Converter B+ and can be noticed during
troubleshooting when two clicks are heard in quick succession.
Latch
Placing
a HIGH on Q653/B activates the latch. This turns ON Q653 that turns ON Q652.
Once Q652 turns ON, its conduction keeps Q653 ON until power is disconnected.
This places a LOW at Q648/B, turning it OFF. This causes RY600 Power Relay to
open and the set turns OFF.
+135
Over Current Protection
Over
current is detected by monitoring the voltage across R652. When this voltage,
which rises as more current is drawn, gets to a level that causes Q651 to turn
ON, the latch will be activated.
Vcc
Rectified Low Voltage Protect (LVP)
The
signal from T605/3 is sent through R601 and rectified by D603. This voltage is
filtered by C618. It is important that this voltage be at a certain level since
it is used to control regulation. Therefore a circuit is constructed in which
Q623 is normally ON. This transistor is ON because D607 should always have
sufficient bias to turn ON. This will place Q623/C at close to ground level.
This keeps D604 and D608 from conducting and activating the latch circuit. If
this voltage were to fall below a certain level, D607 would turn OFF, causing
Q623 to turn OFF. When Q623 is OFF, the +12 volt line would cause D604 and D608
to turn ON, activating the latch.
Foldback
The
foldback circuit is a type of protection circuit that uses a winding on T605
PIT to monitor the current drawn by its secondary. This voltage is rectified
and called Vcc Rect. Q624 is set up with the Vcc Rectifier voltage input to the
emitter. Its base is connected to the Rectified +12 volt line from the
secondary side of the supply, through D605 and R609. D605 is a zener diode
whose breakover voltage is 13 volts.
This circuit will protect against two failures. The first is a rise in the Vcc Rect.
This voltage is developed by the foldback winding of T605. This winding is used
as a current mirror. This means that the more current drawn on the secondary of
T605 PIT, the higher the voltage at T605/3.
When too much current is drawn from the secondary, Q624 would turn ON because
of the increase in voltage across R610. If this occurs, the latch and soft
start circuits will be activated. Soft start is activated to lower the output
supply voltage by increasing the switching frequency. The latch’s purpose is to
shut the supply down.
Secondly, if there were a loss of the +12 volt line then D605 would breakover.
This would cause sufficient current flow through R610 and Q624 would turn ON.
If this occurs, the latch and soft start circuits will be activated.
Vertical Deflection
The vertical deflection
stage consists of the Vertical oscillator, Vertical amplifier, Flyback
generator and the Deflection yoke.
The purpose of this stage is to manufacture a magnetic field. The magnetic
field will bring the electron beam gradually from top to bottom (vertically)
and then quickly back to the top (beam retrace) of the screen to start over
again.
Vertical
Oscillator
When
the TV is turned ON, Set +9Vdc appears at Y/C Jungle IC301/33 and 44. The
internal horizontal oscillator begins and is counted down (divided) to 60 Hz to
become the vertical drive signal.
The drive signal is formed into a positive and negative ramp and its amplitude
and linearity are determined by the serial data from IC001 Tuning Micon. If the
data or clock signal at IC355/34 and 35 were missing, there would be NO
vertical drive at IC301/13 and 14.
Vertical
Amplifier
IC561
Vertical Output is a single package vertical amplifier that outputs a waveform
with sufficient amplitude and current to drive the deflection yoke. It is
powered by +12 and –15 volts from the flyback transformer secondary.
Flyback
/ Boost Generator
The
vertical boost signal is used to generate extra current in the deflection yoke
during the retrace period. This extra current is used to quickly return the
electron beam to the top of the picture.
The flyback generator stage within IC561 uses the vertical signal to make a
30Vp-p pulse needed during retrace time. The retrace portion of the vertical
drive signal input IC561/1 and 7 is extracted and amplified, and appears at pin
3 as a 30Vp-p pulse. It passes through C565 to provide sufficient current to
power IC561/6 during retrace time.
Diode D561 blocks this pulse from the +12 volt source.
The vertical flyback pulse from IC561/3 is sent to the WA board to be used by
the Quadra Pole Focus circuit. It is also goes to C564. C654 blocks any DC and
allows the flyback pulses to be applied to Q652/B.
These pulses keep Q652 ON
and prevents C563 from charging. Therefore Q561 is always OFF while the set is
operating normally. If the vertical flyback pulses were missing, the voltage
from the 12-volt line through R570 would forward bias Q561 B-E. This would
apply a low to IC355/15 VM Out/V Protect. If IC355/15 were to receive a LOW,
the IC would blank the video. If there were problems in this area when the unit
is initially turned ON, the result would be similar to an AKB problem. The
degauss relay would not turn OFF and the Timer LED would be flashing.
Deflection
yoke
The
deflection yoke translates the electrical current flowing through its coils
into a magnetic field that positions the election beam vertically.
Current flowing through the deflection yoke coil is returned to ground through
R578, R563 and R559 and TH501, which are in series. The thermistor is used for
temperature compensation. As the vertical yoke draws more current, the
resistance of TH501 lowers, allowing more current to flow to the yokes. The
voltage developed across these resistors is fed back to the inverting input of
IC561/1 through R566 to improve linearity.
Horizontal Deflection
Block
The horizontal deflection
block creates the signal that drives the horizontal yoke and also drives the
flyback transformer to create the necessary high voltage, focus voltage and
other voltages used by the set.
The HD signal originates from the Y/C/J. The HD signal is applied to the amplifiers
in the H drive and H Out circuits. The signal that exits the H Out transistor
is applied to the flyback transformer and the deflection yoke.
The deflection yoke uses magnetic fields formed by the current through it to
drive the beam across the screen. Feedback from the yoke is coupled to the
centering and linearity circuits. This circuit ensures that the picture will be
linear and centered properly. These circuits work in conjunction with the pin
amp on the return to the H Out.
The purpose of the
pincushion circuit is to correct for deflection distortion, which occurs
because of the yoke’s inability to create a linear beam scan.
The result would be a picture bowed at the sides. We compensate for this problem
by using pincushion correction circuits to control the amount of current that
can flow through the horizontal output’s return.
More current is delivered so the beam can be pushed to the sides of the tube
when necessary. The drive for the Pin amp is created in the Y/C/J and is called
E/W drive. It is applied to the Pin amp with a sample of the HP pulse. Q512
controls the current through the H Out return.
A protection circuit also monitors the HP signal. This protection circuit allows
HP signals to pass to the Y/C/J if the Pin amp and H Out circuits are operating
normally. In the event of a failure, the HP/Hoff line to the Y/C/J would go
LOW. The Y/C/J would then disable HD, which would cause high voltage to be
lost.
Horizontal Out
The horizontal output
circuit consists of the Horizontal
Oscillator, Horizontal Drive, Horizontal Output, Flyback and Horizontal
Centering and Linearity.
Horizontal
Oscillator
When
the TV is turned ON, Set +9Vdc appears and is applied to Y/C Jungle IC355/33
and 44. IC355 contains a horizontal oscillator that is shaped into a horizontal
drive pulse that leaves at pin 19.
Horizontal Drive
Q501
amplifies this HD signal and outputs the signal from its collector.
This signal is coupled by T501 to drive the horizontal output Q502 B-E junction.
Horizontal Output
Q502
is the H output transistor and it drives two circuits:
The deflection yoke – Develops a magnetic field in order to move the electron
beam from left to right on the screen.
The flyback transformers – Develops high, focus and screen voltages.
The scan derived power supplies are also developed here. They are +200 volts,
+12 volts and –15 volts for the CRT Amp and TV’s vertical section. Heater
voltage for the tube’s filament is also developed here.
The horizontal protection circuit also uses the heater voltage.
The HP pulse is fed back to monitor the frequency of the horizontal oscillator.
The horizontal output is also modulated by Q512 Pin Out. This is necessary to
correct for pincushion distortion that would be seen if correction were not
used.
Horizontal
Cantering and Linearity
Changing the DC voltage at the return line of the
horizontal yoke performs horizontal Centering. The +135 volt line is switched
through a series of voltage dividers using S501 and S502. The different
combination of switch settings changes the DC level at the yoke return and,
consequently, the centering of the picture.
Horizontal linearity is determined by feeding back the yoke return signal through
an elaborate filter network, which is made up of T505 and its associated
components to reference of the horizontal output.
Pincushion
The purpose of the
pincushion circuit is to correct for deflection distortion.
This distortion occurs because of the yokes inability to create a linear beam
scan. The result would be a picture bowed at the sides. We compensate for this
problem by using pincushion correction circuits to control the amount of
current that can flow through the horizontal output’s return. More current is delivered so the beam can be
pushed to the sides of the tube when necessary.
Circuit
Description
The
E/W signal from IC355/11 is input to IC501 Pin Control at its inverting input.
A sample of the ABL signal from T503/11 is also input to this same input.
The main HP signal from C510 in the Horizontal Output section is applied to
R524. The signal is applied to a clamp that consists of D518, D523 and D524. It
is also applied to R525 and D516. This signal is now stripped of its negative
component and integrated by C530. This signal is then applied to IC501/5
non-inverting input. IC501 Pin Control compares the inverting and non-inverting
inputs and outputs their difference. The result is output at IC501/7.
This signal is then
applied to the base of Q511 Pin Out. The signal is inverted by Q511 and then
input to the base of Q512. The result is that a PWM waveform is seen at Q512/C.
Q512/C is connected to the return for the horizontal output. When Q512 Pin Out
is conducting it allows more current to be drawn by the horizontal yoke. The
conduction of Q512 is set up so that more current is drawn during the middle
edges of the scanning of a horizontal line. The result is shown where the
output leaves this circuit at R526.
The H Protect circuit will remove the horizontal drive signal if the HP pulses are
not input to IC501/5. This will also occur if Q511 or Q512 short.
H Protect
The H protect circuit is
used to shut down the horizontal deflection circuit if the high voltage should
rise above the acceptable level or if the pincushion drive circuit. Pulses from
the flyback transformer’s heater winding are compared against a reference
voltage. The reference voltage can be removed based on the condition of the Pin
Out circuit. Loss of Pin Out will cause horizontal protection to be indicated.
When H protect is detected, HP pulses will be removed from IC355/19 HP/Hoff.
Video and HV will be disabled, but the power supply will continue to function.
Circuit
Description
When
the horizontal circuit is operating normally, a signal is output from T503/5
that is used to supply voltage to the filaments of the tube. At this point
R550, R529, C531 and C532 filter the signal to a DC voltage. This DC voltage is
input to IC501/3 non-inverting input. This voltage is compared to a reference
voltage of 8.2 volts. This reference voltage is derived by a voltage divider
consisting of R533, D520 and D521. As long as IC501/2 is greater than IC501/3,
the horizontal circuit is operating normally.
IC501/2 is also connected
to Q503/C. Q503 is OFF as long as the signal from the Pin Out circuit is
working normally. If the Pin Out signal were missing, Q504, which is normally
ON, would turn OFF. If Q504 were to turn OFF, Q503 would turn ON. This would
place IC501/2 at ground potential. In that case, IC501/1 would output +12 volts
that would turn Q301 ON and ground the HP signal that is connected to Q301. If
Q301 turns ON, IC355 would shut OFF the drive signal at IC355/19 HD. When the
drive signal is removed, the High Voltage is removed from the set.
This will cause a no video condition, but the Timer LED will not begin to blink.
If the set is turned on with a failure that causes H protect to occur, High Voltage
would begin to come up and then disappear. The timer LED would blink to
indicate that the AKB circuit did not unblank the video. The Timer LED only
indicates an AKB failure when the set is turned from OFF to ON.
Some common complaints
and solutions
KV-27FV15, KV-32FS10,
KV-32FV15
KV-32XBR250, KV-36FS10,
KV-36FV15
KV-36XBR250
Blinking Picture With
Local Weather Channel
On the Weather Channel
when the program switches from the national to local weather the picture may,
jump, blink, or may blank out.
If the customer should
complain about the symptoms above then please check in the Service Mode that
VSS=1. If not change VSS to 1 and recheck to verify if the problem is solved if
the symptom is still present then change the jungle IC355, on the A Board, with
the new type below. The adjustments for Vertical, Horizontal, Color, and Hue
will also needed to be re-adjusted.
KV-27FV15, KV-32FS10,
KV-36FS10
KV-32FV15, KV-36FV15,
KV-32XBR250
KV-36XBR250
G Board Schematic
Correction
On the G Board Schematic
the winding connections inside T605 is incorrect.
The windings between T605/pins 1 & 2, and windings 3 & 4 are missing.
Please
refer to the corrected schematic below. The proper connections have a winding
between T605/pin 1 & 2, and T605/pin 3 & 4. There is no winding between
T605/pins 2 & 3
KV-32FS10, KV-32FV15,
KV-36FS10
KV-36FV15, KV-32XBR250, KV-36XBR250
V Bow and H Trap
Adjustments
V Bow and H Trap
Adjustments are missing from the Service Manual
If the customer
complains of poor geometry, (trapezoidal or bowing) the following adjustments
might be needed.
V-Bow Geometry distortion;
like the picture in Fig 1 can be readjusted by using the Y-Magnets. The
Y-Magnet is located on the Neck Assembly CRT side.
Adjust the taps
simultaneously to achieve the best geometry. After adjusting this magnet,
please confirm the over all geometry again. (V-Trap, etc could also affect the
geometry as well.)
H Trap Distortion:
If H-Trapezoid geometry is
present, you can adjust the H trap (RV941) on the WA Board. (See Fig)
After adjusting check the overall geometry again since V Bow can also affect
the Trapezoid distortion.
KV-27FV15, KV-32FS10,
KV-36FS10
KV-32FV15, KV-36FV15, KV-32XBR250
KV-36XBR250
S-Link, IR Headphone, OSD,
and 3D Comb Filter Mis-Operation
The following Symptoms may
occur:
1. S-LinK: When the TV detects the S-Link signal in stand-by mode. TV is
supposed to automatically turn on and select appropriate video input. It does
turn on, but it does not select the appropriate input.
2. OSD: When customer tries to enter password for V-chip in Spanish
menu, customer will see additional unnecessary letters Pr preceding correct
OSD.
3. IR Headphone: In XBR models only. When customer swaps audio of main picture
and PIP picture, customer can hear the audio of PIP picture even when it is
supposed to be blocked.
4. 3D Comb Filter: In XBR model only, when customer changes video input
from S to composite, customer can see a Black & White picture, less than
one second, then color returns.
|
27 inch models: |
1. In the service Mode
record on paper the following register information in both RF & Video mode:
|
VP SHUE |
RF Data ______ |
Video Data:_______ |
2.
1) Replace the CPU (IC001)
2) Enter the service Mode using the remote. Then press 8 then Enter. This will reset the CPU, turning the set off
then back on automatically.
3) Re-enter the Service Mode.
4) In the RF mode replace the data in the SHUE, SCOL, & SSHP with the recorded
data from the original CPU.
5) In the Video mode replace the data in the SHUE, SCOL, & SSHP with the recorded
data from the original CPU.
6) Change the Data of ID7 from 0 to 2.
7) Write the new data into the CPU using the remote press the Mute then Enter
key.
Non XBR Models:
1. In the service Mode record on paper the
following register information in both RF & Video mode:
|
VP SSHP |
RF Data ______ |
Video Data:_______ |
2. 1) Replace the CPU (IC001)
2) Enter the service Mode using the remote. Then press “8” then “Enter.” This will reset the CPU, turning the set off
then back on automatically.
3) Re-enter the Service Mode.
4) In the RF mode replace the data in the 2SHU, 2COL, & SSHP with the recorded
data from the original CPU.
5) In the Video mode replace the data in the 2SHU, 2COL, & SSHP with the recorded
data from the original CPU.
6) Change the Data of ID7 from 0 to 2.
7) Write the new data into the CPU using the remote press the “Mute” then
“Enter” key.
32/36 XBR models:
1. In the service Mode record on paper the following register information
in both RF & Video mode:
|
VP SSHP |
RF Data ______ |
Video Data:_______ |
2.
1) Replace the CPU
(IC001)
2) Enter the service Mode using the remote. Then press “8” then “Enter.” This will reset the CPU, turning the set off
then back on automatically.
3) Re-enter the Service Mode.
4) In the RF mode replace the data in the 2SHU, 2COL, & SSHP with the recorded
data from the original CPU.
5) In the Video mode replace the data in the 2SHU, 2COL, & SSHP with the recorded
data from the original CPU.
6) Change the Data of ID7 from 9 to 11.
7) Write the new data into the CPU using the remote press the “Mute” then
“Enter” key.































